当前位置:首页 > 论文知识 » 正文

不知不觉

2021年的进度条已经快到终点

对于毕业生来说

马上要开始执笔的OOOO

是大学生涯的最后一个句号

即使面对以后的生活信心满满

也仍需面对来自内心深处的灵魂拷问:

“十二月了,OO开始动笔了吗?”

在OOOO里

“致谢”大概是最特殊的存在——

它不受格式所拘,充满真情实感

它见证了作者的成长

代表着一路走来的心迹

也蕴藏着一段难忘的人生经历

那些在困厄中给予支持的人

我感谢你的方式

是把你写进我的OO里

文采飞扬派

“工学者,巧心,劳力,造器物。”

——某工科毕业生的OO致谢词

浪漫、有光!这些OO致谢太惊艳了

“愿良辰美景,有友携行,荡尽不平,理想长鸣。”

——中国传媒大学某硕士毕业生OO致谢词

浪漫、有光!这些OO致谢太惊艳了

“回首往昔,悲喜交加,凭栏望月,遂寄情于此文。吾虽不能日自省,然当事省,晓吾已过花信年华,不慧,吾三尺微命,一介书生,幸得师友亲朋之力相助,方能文成事毕。”

——华中师范大学硕士毕业生章玥OO致谢词

浪漫、有光!这些OO致谢太惊艳了

“为此浅陋之文,以资博士之谋,诚不胜惶恐也。”

——西北工业大学博士毕业生郑友平OO致谢词

浪漫、有光!这些OO致谢太惊艳了

“何德何能,所遇之人皆不偏不倚,传道授业,亦师亦友。”

——东华大学某毕业生OO致谢词

浪漫、有光!这些OO致谢太惊艳了

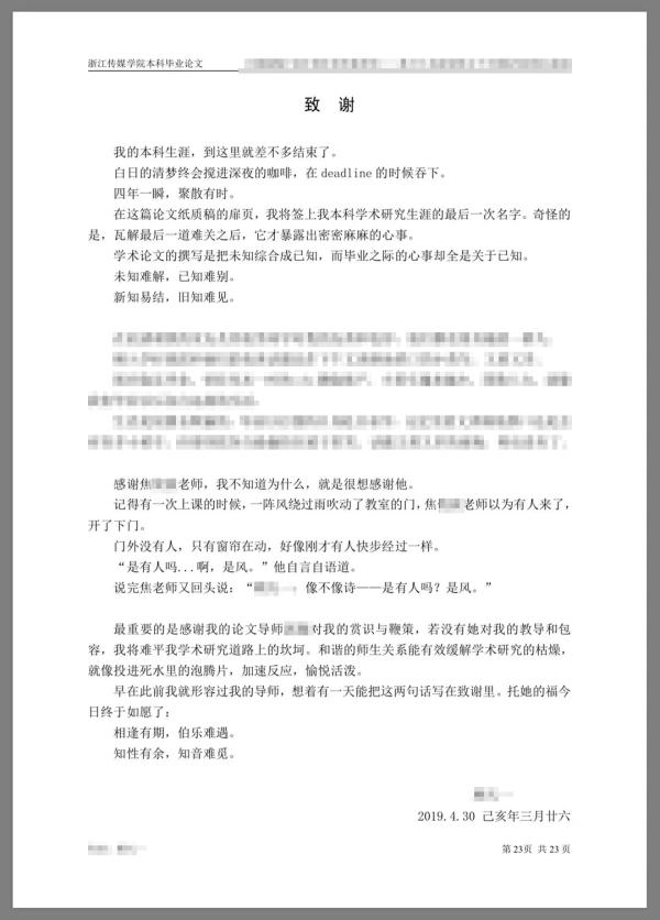
“未知难解,已知难别。新知易结,旧知难见。”

“相逢有期,伯乐难遇。知性有余,知音难觅。”

——某网友的OOOO致谢词

浪漫、有光!这些OO致谢太惊艳了

“一程山水一年华,独愿此去经年,一生坦荡,一生纯善。”

——某网友的OOOO致谢词

浪漫、有光!这些OO致谢太惊艳了

“时光里有年少的不羁和浪荡,有青春的颓废和迷茫,也有成熟之后的坦然和温暖。”

——某网友的OOOO致谢词

浪漫、有光!这些OO致谢太惊艳了

“白驹过隙,忽然而已,付梓之际,情何以堪:父母之恩,孝之;师长之谆,敬之;友人之见,纳之。既而,别之,朝花夕拾,言笑晏晏,万物皆流,唯情旦旦。”

——某网友的OOOO致谢词

浪漫、有光!这些OO致谢太惊艳了

表白走心派

“这本书整整写了两年。两年里忧世伤生,屡想中止。由于杨绛女士不断的督促,替我挡了许多事,省出时间来,得以锱铢积累地写完。”

——钱钟书在《围城》序言中感谢妻子杨绛

浪漫、有光!这些OO致谢太惊艳了

“谨以此篇文章作为苏斌先生和王雯衷女士的新婚纪念礼物。”

——中国科学院苏斌博士的OO致谢词

浪漫、有光!这些OO致谢太惊艳了

“你愿意嫁给我吗?”

——华中科技大学的龙瑞在OO致谢部分,公然向女友求婚。

网友笑称:你的意中人是个科研大牛,有一天他会带着一篇附有求婚致谢的SCI来娶你

浪漫、有光!这些OO致谢太惊艳了

“感谢这位我始终深爱的艺术家……我想他正在,并且一直在以某种方式带领我、启示我:勇敢地,脱开所有的绑缚。笃定一个目标,就这样孤独地走下去。”

——浙江大学硕士毕业生杨舒蕙OO致谢词

浪漫、有光!这些OO致谢太惊艳了

“吾爱xx,伴我寒窗,容余任性,许吾安稳,乃吾铠甲亦吾软肋,路遥遥,愿与君偕行。”

——某网友的OOOO致谢词

浪漫、有光!这些OO致谢太惊艳了

“她就是我的‘沧海’和‘巫山云’,我不吝以最美的词汇留给她。”

——某网友的OOOO致谢词

浪漫、有光!这些OO致谢太惊艳了

幽默打趣派

不是……

——某网友的OOOO致谢词

浪漫、有光!这些OO致谢太惊艳了

“献给我的妻子玛格妮特和我的孩子艾拉·罗斯和丹尼尔·亚当,如果不是他们的话,这本书两年前就已经写完了。”

—— 作者约瑟·J·罗特曼在《研究生数学:代数拓扑概论》一书中的致谢词

浪漫、有光!这些OO致谢太惊艳了

“我要感谢自己终于把这篇OO写完了,想给自己磕两个……”

——某网友的OOOO致谢词

浪漫、有光!这些OO致谢太惊艳了

“最后,要感谢我的女朋友,在我22年的生命中始终没有出现过,让我得以专心于学术,顺利完成本科OO。”

——某网友的OOOO致谢词

浪漫、有光!这些OO致谢太惊艳了

温柔坚定派

“我走了很远的路,吃了很多的苦,才将这份博士学位OO送到你的面前。二十二载求学路,一路风雨泥泞,许多不容易……”

——中国科学院大学2017级工学博士毕业生

黄国平

浪漫、有光!这些OO致谢太惊艳了

To My Dear Motherland(献给我亲爱的祖国)

——剑桥博士OO库里50年前的祖国同胞所写

浪漫、有光!这些OO致谢太惊艳了

每个人的生命中

都有一段暗暗努力的时光

为梦想拼过、熬过、奋战过

感谢自己的坚持

也感谢亲友恩师的支持和陪伴

如果这是一段OO里的旅程

如果自己是那辆要穿山的车

那他们就是沿途的灯火

一路护送,直到光亮那方

为此,致谢!

文章来源|微信公众号“学校共青团”(ID:tzyxxb)综合整理自央视新闻、知乎等‍

来源: 中国教育报好老师

后台-系统设置-扩展变量-手机广告位-内容正文底部

本文标签:毕业论文致谢

<< 上一篇 下一篇 >>

  • 评论(

赞助团论文网
留言与评论(共有 0 条评论)
   
验证码:

相关文章

随机文章

标签列表

最近发表

    热门文章 | 最新文章 | 随机文章

最新留言

首页 论文知识 教育论文 毕业论文 教学论文 经济学 管理学 职称论文 法学 理学 医学 社会学 物理学 文献 工程论文 学位论文 研究论文

Powered 团论文网 版权所有 备案号:鄂ICP备2022005557号统计代码

全站搜索